Sortieralgorithmen

Beschreibung

Informatik (Datenstrukturen) Mindmap am Sortieralgorithmen, erstellt von David Bratschke am 13/11/2019.
David Bratschke
Mindmap von David Bratschke, aktualisiert more than 1 year ago
David Bratschke
Erstellt von David Bratschke vor etwa 6 Jahre
50
1

Zusammenfassung der Ressource

Sortieralgorithmen
  1. Einfache Verfahren
    1. SelectionSort
      1. intern/extern?
        1. intern
        2. Effizienz
          1. O(n²)
          2. in situ
            1. ja
            2. Methode
              1. Auswahl
                1. des jeweils kleinsten Elements
              2. stabil?
                1. Grundform Nein
              3. InsertionSort
                1. Methode
                  1. durch Einfügen
                    1. des jeweiligen Elements an der richtigen Stelle
                  2. intern/extern
                    1. intern
                    2. Effizienz
                      1. O(n²)
                      2. in situ?
                        1. ja
                        2. stabil?
                          1. ja
                        3. BubbleSort
                          1. Vertauschen
                            1. benachbarter Elemente
                        4. Divide and Conqr
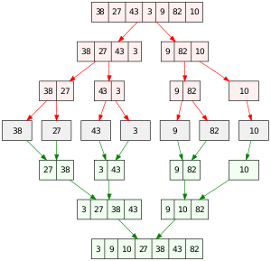
                          1. MergeSort
                            1. Methode
                              1. Divide
                                1. Array mittig in zwei Hälften teilen
                                2. Conquer
                                  1. rekursiver Aufruf von Merge-Sort
                                  2. Merge
                                    1. beide Teile (wie ein Reißverschluss) zusammenführen
                                      1. aus beiden sortierten Teillisten vom Beginn an
                                        1. immer das Element wählen, das kleiner ist
                                          1. dieses dann an Ergebnisliste anhängen
                                            1. Anfangszeiger dieser Teil-Liste eins weiter setzen
                                        2. intern/extern
                                          1. eher extern
                                          2. Effizienz
                                            1. worst
                                              1. O (n log n)
                                              2. avg
                                                1. O (n log n)
                                              3. in situ?
                                                1. nein
                                                2. stabil?
                                                  1. ja
                                                3. Quicksort
                                                  1. Methode
                                                    1. Divide
                                                      1. Pivotelement "x" wählen
                                                        1. dann Array Aufteilen in
                                                          1. Teil < x
                                                            1. Teil >= x
                                                        2. Conquer
                                                          1. für jeden Teil wieder rekursiv Algorithmus anwenden
                                                          2. Merge
                                                            1. sortiere Teillisten concatenieren
                                                          3. intern / extern?
                                                            1. ja
                                                            2. Effizienz
                                                              1. worst-case
                                                                1. O(n²)
                                                                2. Avg-Case
                                                                  1. O (n log n)
                                                                3. in situ?
                                                                  1. Ja
                                                                  2. stabil?
                                                                    1. Nein
                                                                    2. clever-Quicksort
                                                                  3. Fachverteilen
                                                                    1. Bucket-Sort
                                                                      1. Methode
                                                                        1. jedes Fach sortieren
                                                                          1. z.B. mit Merge-Sort
                                                                          2. danach Fächer konkatenieren
                                                                            1. Partitionieren
                                                                              1. Verteilen der Elemente auf n Fächer
                                                                            2. Laufzeit
                                                                              1. O(n), wenn gleichverteilt
                                                                              2. in situ?
                                                                                1. nein
                                                                                2. intern/extern?
                                                                                  1. intern
                                                                                  2. stabil?
                                                                                    1. abhängig vom Sortierfahren der einzelnen Buckets
                                                                                  3. Radix-Sort
                                                                                    1. Methode
                                                                                      1. wiederholtes stellenweises Bucketsort
                                                                                        1. Für jede Stelle
                                                                                          1. Partitionierungsphase
                                                                                            1. Elemente auf Buckets verteilen
                                                                                            2. Sammelphase
                                                                                              1. Fächer der Reihe nach wieder einsammeln
                                                                                        2. MSD Radixsort
                                                                                          1. Bucketsort, bei dem jedes Bucket mit Bucketsort sortiert wird
                                                                                        3. Voraussetzungen
                                                                                          1. Elemente möglichst gleich verteilt
                                                                                            1. wenig Elemente mit gleichem Schlüssel
                                                                                          2. Allgemeines
                                                                                            1. Klassifizierungen
                                                                                              1. intern/extern ?
                                                                                                1. intern
                                                                                                  1. kann komplett im Hauptspeicher gehalten werden
                                                                                                  2. extern
                                                                                                    1. nur Teile im Hauptspeicher gehalten
                                                                                                  3. methodisch
                                                                                                    1. Einfügen / Auswählen
                                                                                                      1. Divide and Conquer
                                                                                                        1. Fachverteilen
                                                                                                        2. Effizienz / Laufzeit
                                                                                                          1. quadratisch
                                                                                                            1. O(n²)
                                                                                                            2. linear
                                                                                                              1. O(n)
                                                                                                              2. gute Sortierverfahren
                                                                                                                1. O(n log(n))
                                                                                                              3. in situ (place)
                                                                                                                1. direkt im Array möglich
                                                                                                                  1. oder nicht
                                                                                                                2. Sortierverfahren stabil
                                                                                                                  1. wenn Werte mit gleichem Schlüssel
                                                                                                                    1. Position behalten
                                                                                                                  2. verfeinerte Verfahren
                                                                                                                    1. Auswählen
                                                                                                                      1. Heapsort
                                                                                                                        1. stabil?
                                                                                                                          1. Nein
                                                                                                                          2. Methode
                                                                                                                            1. Aufbau eines Heaps
                                                                                                                              1. nacheinander Wurzel entnehmen
                                                                                                                                1. danach Heap wieder herstellen
                                                                                                                                  1. letztes Element kommt in Wurzel
                                                                                                                                    1. reheap: bis zur richtigen Position einsickern lassen
                                                                                                                                  2. Effizienz
                                                                                                                                    1. O (n log n)
                                                                                                                                    2. in situ?
                                                                                                                                      1. möglich
                                                                                                                                        1. mit Arrays
                                                                                                                                    3. bottom-up Heapsort
                                                                                                                                    4. Einfügen
                                                                                                                                      1. Baumsortieren
                                                                                                                                        1. stabil?
                                                                                                                                          1. nein
                                                                                                                                          2. Methode
                                                                                                                                            1. Binären Suchbaum erstellen
                                                                                                                                              1. danach In-Order-Durchlauf
                                                                                                                                                1. leftChild, aktuelles Element, right Child
                                                                                                                                            2. Effizienz
                                                                                                                                              1. O(n log n)
                                                                                                                                              2. in situ?
                                                                                                                                          Zusammenfassung anzeigen Zusammenfassung ausblenden

                                                                                                                                          ähnlicher Inhalt

                                                                                                                                          ein kleines Informatik Quiz
                                                                                                                                          AntonS
                                                                                                                                          Informatik
                                                                                                                                          Tom Kühling
                                                                                                                                          PHP Grundlagen
                                                                                                                                          chrisi.0605
                                                                                                                                          Wirtschaftsinformatik Teil 2
                                                                                                                                          Sabrina Heckler
                                                                                                                                          Informatik 1 - Einführung
                                                                                                                                          Svenja
                                                                                                                                          Codierung
                                                                                                                                          Tom Kühling
                                                                                                                                          Wirtschaftsinformatik Teil 1
                                                                                                                                          Sabrina Heckler
                                                                                                                                          Einführung in das Studium Informatik
                                                                                                                                          Daniel Doe
                                                                                                                                          Lernplan
                                                                                                                                          Sandra K
                                                                                                                                          Infromatik Basiswissen
                                                                                                                                          Simon Hefti