Machine Learning

Descripción

Mapa Mental sobre Machine Learning, creado por Acácio Amorelli Martins el 26/08/2017.
Acácio Amorelli Martins
Mapa Mental por Acácio Amorelli Martins, actualizado hace más de 1 año
Acácio Amorelli Martins
Creado por Acácio Amorelli Martins hace más de 8 años
35
3

Resumen del Recurso

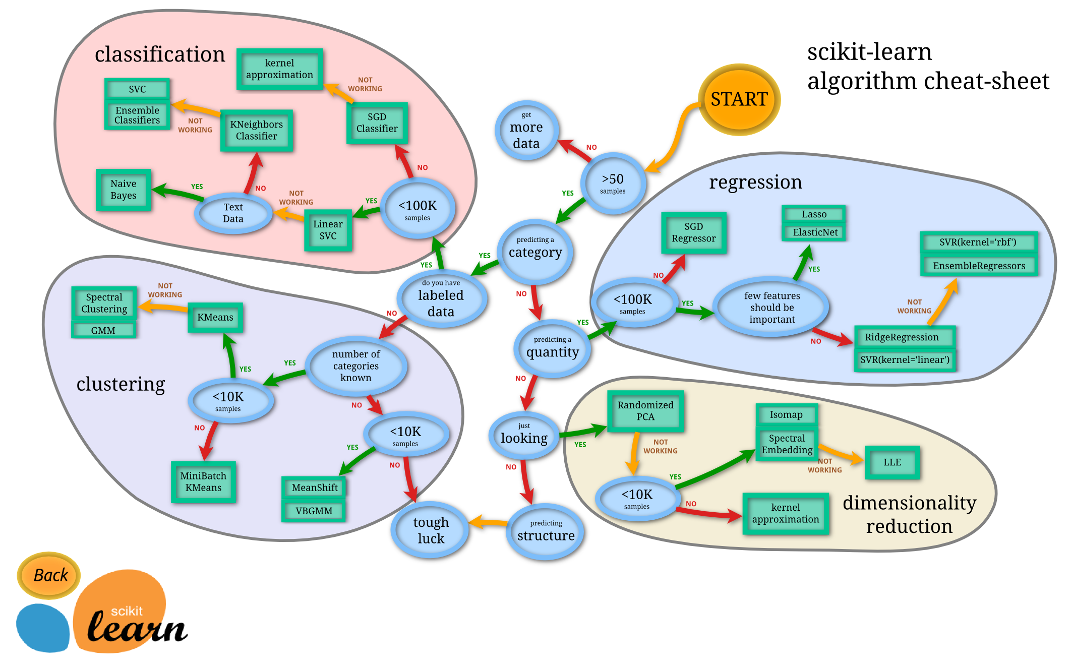
Machine Learning

Nota:

  • http://carlosbaia.com/2016/07/17/introducao-ao-machine-learning/
  1. Features

    Nota:

    • Feature é uma característica que descreve um objeto. Qualquer atributo de um objeto pode ser tratado como feature, seja um número, um texto, uma data, um booleano etc.
    1. feature engineering.
      1. Aprendizagem supervisionada

        Nota:

        • Quando você tem um conjunto de entradas que possuem as saídas que deseja prever em outros dados.
        1. classificação
          1. Regressão
          2. Aprendizagem não supervisionada

            Nota:

            • Quando você tem um conjunto de entradas sem as saídas que você deseja. Com base nas características desses dados podemos gerar um agrupamento ou processá-los a fim de gerar novas formas de expressar essas características.
            1. redução de dimensionalidade

              Nota:

              • Consiste em pegar um conjunto de dados de alta dimensão e reduzir para um número menor de dimensões de forma que represente o máximo possível os dados originais. Consideramos a quantidade de features como as dimensões.
              1. clusterização

                Nota:

                • Consiste no agrupamento dos dados baseado em suas características, esses grupos são chamados de clusters.

          Recursos multimedia adjuntos

          Mostrar resumen completo Ocultar resumen completo

          Similar

          Machine Learning
          Deivid Willyan
          Aprendizado Supervisionado
          Letícia Flauzino
          Machine Learning
          Gabriel Passos
          ÁRVORE DE DECISÃO
          Raffael Oliveira
          006 - Machine Learning no cotidiano
          Projetos Casal2004
          Função de Custo
          Letícia Flauzino
          Gradiente Descendente
          Letícia Flauzino
          Função de custo para redes neurais
          Letícia Flauzino
          APRENDIZADO DE MÁQUINA
          Letícia Flauzino
          007 - Conceito sobre Azure ML
          Projetos Casal2004
          005 - Conceito sobre Machine Learning
          Projetos Casal2004