TELEMATICA_2

Description

Sistema global para las comunicaciones móviles
Rocio Zambrano
Slide Set by Rocio Zambrano, updated more than 1 year ago
Rocio Zambrano
Created by Rocio Zambrano over 9 years ago
67
0

Resource summary

Slide 1

Slide 2

    INTRODUCCIÓNMediante el presente trabajo abordaremos el tema Sistemas GSM actualmente es la tecnología de comunicaciones con mas crecimiento en el mundo .GSM, o Sistema Global para las telecomunicaciones móviles es un sistema estándar completamente definido, usado para la comunicación entre teléfonos móviles basada en la tecnología digital. Lo que permite, al ser digital, que cualquier usuario pueda conectarse a través del teléfono a su PC personal, permitiéndole interactuar por e-mail, fax, acceder a Internet, y un acceso seguro a redes LAN o Intranet. También existe la posibilidad de envío de texto corto entre terminales (SMS).
    Caption: : SISTEMAS GSM

Slide 3

    OBJETIVOS
    Observar el video sobre el tema, sistemas de cifrado con clave pública, publicado en el foro del trabajo colaborativo 2. Investigar sobre SISTEMAS GSM (Sistema global de comunicaciones  Mediante una exposicion explicar el tema SISTEMAS GSM  

Slide 4

    Sistema global de comunicaciones móviles
    El sistema GSM (Sistema global de comunicaciones móviles) es un sistema de telefonía celular para la transmisión digital de voz y datos con una gran calidad que se está extendiendo por todo el mundo. Para poder utilizarlo, debe disponer de un teléfono celular compatible, abonarse al servicio GSM, utilizar un cable GSM y emplear un software de comunicaciones compatible con GSM.El sistema GSM proporciona al módem características de línea terrestre y de telefonía digital GSM; puede utilizar el módem para transferir datos por las líneas telefónicas o para realizar la transmisión a través de un teléfono celular. Puede enviar y recibir archivos, faxes y mensajes cortos (SMS), y acceder a servicios en línea y a Internet. Puede efectuar estas transferencias de datos desde cualquier lugar dentro el área de cobertura de su proveedor de servicios de telefonía GSM. Consulte la documentación del sistema GSM para obtener información sobre su configuración, conexión y uso.
    Caption: : Asignacion de banda GMS en el mundo

Slide 5

    SERVICIOS QUE OFRECE
    GMS ofrece servicios suplementarios de telefonia como-identificacion del abonado llamante-Redireccionamiento de llamadas-Llamadas en espera-Llamada en espera - Terminación de llamadas de usuarios ocupados - Grupos cerrados de usuarios -Tarificación- Mantenimiento de llamada -Transferencia de llamada - Multiconferencia -Prohibición de determinadas llamadas desde un terminal -Permite la emisión de Mensajes cortos

Slide 6

Slide 7

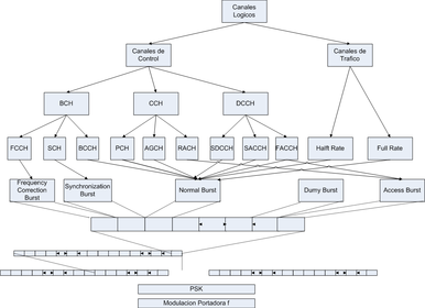
    Concepto de Canal GSM usa modulaciones FDD y una combinación de TDMA y FDMA para proporcionar a las estaciones base y a los usuarios un acceso múltiple. Las bandas de frecuencias superiores e inferiores se dividen en canales de 200 KHz llamados ARFCN (“Absolute Radio Frequency Channel Number” ó Números de Canales de Radio Frecuencia Absolutos). El ARFCN denota un par de canales “uplink” y “downlink” separados por 45 MHz y cada canal es compartido en el tiempo por hasta 8 usuarios usando TDMA. Cada uno de los 8 usuarios usan el mismo ARFCN y ocupan un único slot de tiempo (ST) por trama. Para llegar a comprender el uso del método TDMA es necesario explicar el concepto de canal de los cuales existen dos tipos: - Físico. - Lógico. - Trafico. - Común.
    CANALES FÍSICOS Y LOGICOS
    Caption: : CANALES FISICOS Y LOGICOS GSM

Slide 8

Slide 9

    SEGURIDAD E IDENTIFICACION
     El IMEI (del inglés International Mobile System Equipment Identity, Sistema Internacional para la Identidad de Equipos Móviles) es un código USSD pre-grabado en los teléfonos móviles GSM. Este código identifica al aparato unívocamente a nivel mundial, y es transmitido por el aparato a la red al conectarse a ésta. Esto quiere decir, entre otras cosas, que la operadora que usemos no sólo conoce quién y desde dónde hace la llamada (SIM) sino también desde qué terminal telefónico la hizo. La empresa operadora puede usar el IMEI para verificar el estado del aparato mediante una base de datos denominada EIR (Equipment Identity Register). El IMEI permite funciones como el bloqueo de terminales móviles en caso de robo, para lo cual simplemente tendremos que notificar el IMEI del móvil a nuestra operadora de telefonía para que proceda su bloqueo y así pueda impedirse la comunicación hacia ese dispositivo mediante el bloqueo de llamadas. También es posible liberar un teléfono móvil bloqueado para su uso con una nueva operadora móvil a partir del código IMEI, independientemente de la marca o modelo.
    Caption: : IMEI

Slide 10

    Caption: : Subsistema de Gestión de Red (NMS)
     Subsistema de Gestión de Red (NMS) El Subsistema de Gestión de Red (NMS) es el tercer subsistema de la red GSM. El propósito de la NMS es controlar diversas funciones y elementos de la red. Las funciones de los NMS se pueden dividir en tres categorías:  Gestión de fallos  Gestión de la configuración  Gestión del rendimiento
    SUBSISTEMAS

Slide 11

    Caption: : Subsistema de Estaciones Base (BSS) El subsistema de estación base (BSS) es la sección de una red de telefonía celular tradicional, que es responsable de manejar el tráfico y la señalización entre un teléfono móvil y el subsistema de conmutación de red.
    Caption: : Subsistema de conmutación de red (NSS) Subsistema de conmutación de red (NSS) (o red central GSM) es el componente de un sistema GSM que lleva a cabo la conmutación de llamadas y funciones de gestión de la movilidad para los teléfonos móviles en itinerancia en la red de estaciones bas
    SUBSISTEMAS

Slide 12

    Caption: : Tipos de traspasos Dentro del sistema GSM, hay cuatro tipos de traspaso que se pueden realizar sólo para sistemas GSM -Intra-BTS handover Inter-BTS handover Intra BSC -Inter-BSC handover -Inter-MSC handover
    TRASPASOS EN GSM
    Traspasos en GSM El móvil escanea estos y notifica la calidad de la conexión a la BTS. De esta manera las asistencias móviles en la decisión de traspaso y, como resultado de esta forma de traspaso GSM se conoce como Mobile Assisted Hand Over (MAHO). La red conoce la calidad del enlace entre el móvil y la BTS, así como la fuerza de BTS local, como informó por el móvil. También sabe la disponibilidad de canales en las células cercanas. Como resultado de tener toda la información que necesita para ser capaz de tomar una decisión sobre si se debe entregar el móvil a través de una BTS a otra. Si la red decide que es necesario para el móvil a entregar, asigna un nuevo canal y la ranura de tiempo para el móvil. Informa a la BTS y el móvil del cambio. El móvil luego sintoniza durante el período no está transmitiendo o recibiendo, es decir, en un período de inactividad.

Slide 13

    Traspasos en GSM El móvil escanea estos y notifica la calidad de la conexión a la BTS. De esta manera las asistencias móviles en la decisión de traspaso y, como resultado de esta forma de traspaso GSM se conoce como Mobile Assisted Hand Over (MAHO). La red conoce la calidad del enlace entre el móvil y la BTS, así como la fuerza de BTS local, como informó por el móvil. También sabe la disponibilidad de canales en las células cercanas. Como resultado de tener toda la información que necesita para ser capaz de tomar una decisión sobre si se debe entregar el móvil a través de una BTS a otra. Si la red decide que es necesario para el móvil a entregar, asigna un nuevo canal y la ranura de tiempo para el móvil. Informa a la BTS y el móvil del cambio. El móvil luego sintoniza durante el período no está transmitiendo o recibiendo, es decir, en un período de inactividad.
    TRASPASOS EN GMS
    Caption: : DIAGRAMA DE TRASPASOS GMS

Slide 14

    INTERFACES GMS
    Caption: : INTERFACES GSM:Entre cada par de elementos de la arquitectura GSM existe una interfaz independiente. Cada interfaz requiere de su propio conjunto de protocolo
    Caption: : Interfaces: Um:MS - BTS (air or radio interface) A:MSC – BSC Abis:BSC – BTS (proprietary interface) Ater:BSC – TRAU (sometimes called Asub) (proprietary interface) B:MSC – VLR C:MSC – HLR D:HLR – VLR E:MSC – MSC F:MSC – EIR G:VLR - VLR.

Slide 15

    Los servicios móviles han evolucionado en generaciones, en cada una de ellas resulta plenamente reconocible un conjunto de características que las definen. La primera generación fue la de los servicios analógicos, la segunda, la de los servicios digitales, y la tercera, la de los servicios multimedia    TRANSMICION DE DATOSVelocidad de Transferencia  :Tasa de transmicion 9,6 kbps Subscripcion a proveedor servicio de internet ISP :Coste de conexión y servicio Retardo muy grande 15-30seg :Ineficiente protocolo TCP/IP Tiempo de establecimiento de secion muy grande :Las aplicacines deben ser reiniciadas en cada secion
    EVOLUCIÓN GMS
    Caption: : EVOLUCION GMS

Slide 16

    Tipos de traspasos Dentro del sistema GSM, hay cuatro tipos de traspaso que se pueden realizar sólo para sistemas GSM: Intra-BTS handover: Esta forma de entrega GSM se produce si se requiere para cambiar la frecuencia o en la ranura siendo utilizado por un móvil debido a la interferencia, o por otras razones. En esta forma de traspaso de GSM, los restos móviles conectados a la misma transceptor de estación base, pero cambia el canal . Inter-BTS handover Intra BSC: Este traspaso se produce cuando el móvil se mueve fuera del área de cobertura de una BTS, a otra controlada por la misma BSC. En este caso, el BSC es capaz de realizar el traspaso y se asigna un nuevo canal y la ranura a la móvil, antes de soltar los viejos BTS de la comunicación con el móvil.Inter-BSC handover : Cuando el móvil se mueve fuera del rango de celdas controladas por uno BSC, una forma más complicada de la entrega tiene que ser realizado, entregando no sólo desde una BTS a otro pero BSC a otro. Para ello, el traspaso es controlado por el MSC. Inter-MSC handover : Esta forma de entrega se produce al cambiar entre redes. Los dos MSCs involucradas negocian para controlar el traspaso
    TIPOS E TRASPASOS
    Caption: : TRASPASOS GSM

Slide 17

    BIBLIOGRAFIA
    https://es.wikipedia.org/wiki/Sistema_global_para_las_comunicaciones_m%C3%B3vileshttp://www.icesi.edu.co/contenido/pdfs/apachon_gsm.pdfhttp://what-when-how.com/roaming-in-wireless-networks/gsm-interfaces-and-protocols-global-system-for...https://sites.google.com/site/gsmtheory/home/4-2-bearer-independent-circuit-switched-core-network-um...http://es.slideshare.net/Roymeine/sistemas-2g-gsm
Show full summary Hide full summary

Similar

Curso Basico De Android
manrongel
El Sistema Endocrino
luisitacarolina
Los Sistemas Operativos
anhita
La ingenieria de requerimientos
Sergio Abdiel He
Sistema Urinario
Luis Villanueva Lopez
Sistema Nervioso Autónomo
Ahtziri Sequeira
Sistema respiratorio
David Ragnarok R
FLUJOGRAMA: SISTEMA DE PROCESAMIENTO DE TRANSACCIONES
KENIA PHILLIPS BLANCO
Relación entre el sistemas nervioso y reproductivo
Alan Vasquez
Ejercicio tipos de Software
Marco. G
ENSAYO DEL SISTEMA DE GESTIÓN DE CALIDAD
arimera12