conceptos basicos base de datos 02

Descripción

conceptos basicos base de datos 02- CAMILO PLATA
Camilo Andres Plata Rueda
Fichas por Camilo Andres Plata Rueda, actualizado hace más de 1 año
Camilo Andres Plata Rueda
Creado por Camilo Andres Plata Rueda hace más de 9 años
23
0

Resumen del Recurso

Pregunta Respuesta
Dato: Conjunto de caracteres con algún significado, pueden ser numéricos, alfabéticos, o alfanuméricos.
Información: Es un conjunto ordenado de datos los cuales son manejados según la necesidad del usuario, para que un conjunto de datos pueda ser procesado eficientemente y pueda dar lugar a información, primero se debe guardar lógicamente en archivos
Campo: Es la unidad más pequeña a la cual uno puede referirse en un programa. Desde el punto de vista del programador representa una característica de un individuo u objeto.
Archivo: Colección de registros almacenados siguiendo una estructura homogénea.
Base de datos: : Es una colección de archivos interrelacionados, son creados con un DBMS. El contenido de una base de datos engloba a la información concerniente de una organización, de tal manera que los datos estén disponibles para los usuarios
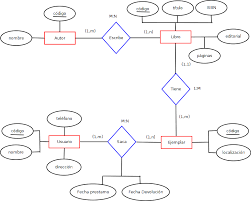
MODELO ENTIDAD RELACION. El modelo E-R se basa en una percepción del mundo real, la cual esta formada por objetos básicos llamados entidades y las relaciones entre estos objetos así como las características de estos objetos llamados atributos.
Sistema Manejador de Base de Datos. (DBMS ): Un DBMS es una colección de numerosas rutinas de software interrelacionadas, cada una de las cuales es responsable de una tarea específica.
Esquema de base de datos Un DBMS es una colección de numerosas rutinas de software interrelacionadas, cada una de las cuales es responsable de una tarea específica.
Entidades y conjunto de entidades Una entidad es un objeto que existe y se distingue de otros objetos de acuerdo a sus características llamadas atributos. Las entidades pueden ser concretas como una persona o abstractas como una fecha.
Mostrar resumen completo Ocultar resumen completo

Similar

FUNDAMENTOS DE REDES DE COMPUTADORAS
anhita
Test: "La computadora y sus partes"
Dayana Quiros R
Abreviaciones comunes en programación web
Diego Santos
Seguridad en la red
Diego Santos
Excel Básico-Intermedio
Diego Santos
Evolución de la Informática
Diego Santos
Introducción a la Ingeniería de Software
David Pacheco Ji
Conceptos básicos de redes
ARISAI DARIO BARRAGAN LOPEZ
La ingenieria de requerimientos
Sergio Abdiel He
TECNOLOGÍA TAREA
Denisse Alcalá P
Navegadores de Internet
M Siller