SAB5#81 7_TOOLS_BASIC-QUALITY

Description

Mind Map on SAB5#81 7_TOOLS_BASIC-QUALITY, created by olga lidia nuñez castillo on 24/04/2015.
olga lidia  nuñez castillo
Mind Map by olga lidia nuñez castillo, updated more than 1 year ago
olga lidia  nuñez castillo
Created by olga lidia nuñez castillo over 10 years ago
22
0

Resource summary

SAB5#81 7_TOOLS_BASIC-QUALITY
  1. Caused and effect diagram

    Annotations:

    •  Caan also  be  used to plan  how  the  work of  quality should  be  performed to produce  deliverables thah meet  requirements.  
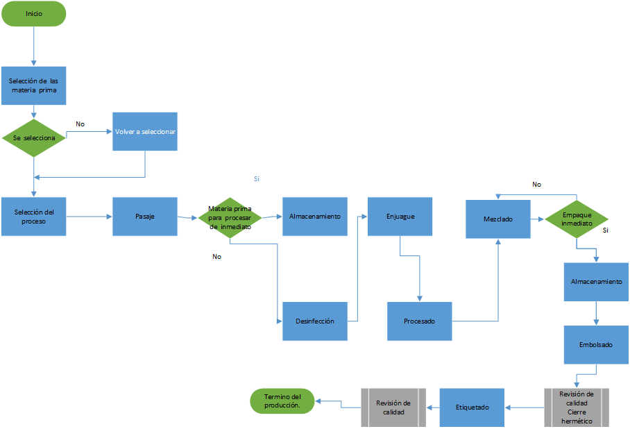
    1. Flowchart

      Annotations:

      • You can use a flowchar to show how the  tasks in your project  interrelate  and  what they depend on. They  are also  good for  showing decision - making process
      1. Cheksheet ( Tally Sheet)

        Annotations:

        • You can use them organiza  the test activities  you¨ll be  perfoming and track whether  the  product passes or  fails  test.   
        1. Pareto Diagram (Pareto Chart)

          Annotations:

          • In fact, that´s called  the  80/20 rule --- 80 % oh the  defects are  usually caused  by  20 % of the  causes.  
          1. Histogram

            Annotations:

            • Histograma son grandes for helping  you to compare characterist
            1. Control Chart
              1. Upeer and lower control limits
                1. Mean ( Average)
                  1. Specification Limits
                  2. Scatter diagram
                    Show full summary Hide full summary

                    Similar