WCS-Web Coverage Service

Description

WCS
jchusi
Mind Map by jchusi, updated more than 1 year ago More Less
anghymendez
Created by anghymendez over 10 years ago
jchusi
Copied by jchusi over 10 years ago
9
0

Resource summary

WCS-Web Coverage Service
  1. Que es WCS
    1. Define un estandar de interface y operaciones que permiten el acceso interoperable a “coberturas” geoespaciales
      1. Servicio de Coberturas de mapas
        1. Ofrece la obtención de datos georreferenciados en un formato del tipo “cobertura” multi-dimensional para el acceso a través de la web, de modo que sean útiles para la representación.
        2. Componentes de WCS
          1. OfferedCoverage
            1. ServiceMetadata
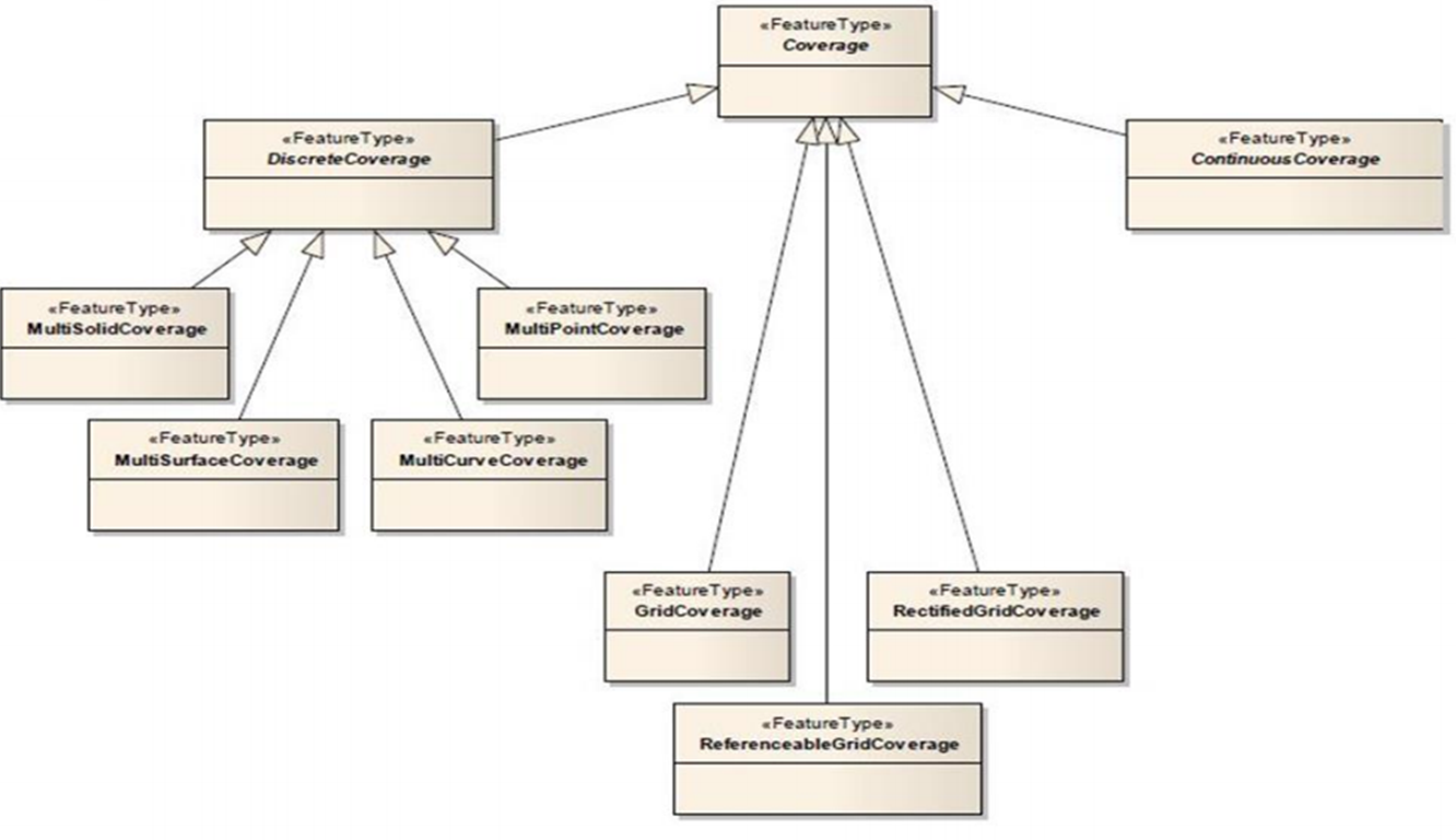
            2. Esquema de Aplicación GML: Coverage
              1. Cobertura Continua
                1. Guarda la distribucion espacial de las variables como una función matemática
                2. Cobertura Discreta
                  1. Guarda los valores de los atributos siguiendo una secuencia de posiciones
                    1. Puede ser especializada en
                      1. Multi Solid Coverage
                        1. Multi Surface Coverage
                          1. Multi Curve Coverage
                            1. Multi Point Coverge
                      2. OGC GML Application Schema-Coverage
                        1. Es una sub-clase de una coverage
                        2. WCS proporciona la cobertura
                          1. Proporciona una subset de datos
                            1. Remuestreo de datos y proporcionarlos
                              1. Proporciona un fracmento de la cobertura
                                1. Entera en la resolución exacta de la cobertura
                                Show full summary Hide full summary

                                Similar

                                Web Coverage Service (WCS)
                                Marlon Mera
                                Características y Perspectivas de la Web 3.0
                                Paúl Baldeón
                                MAPA DE NAVEGACION
                                cris farfan
                                Mantenimiento Correctivo de un teclado
                                monroycontreras6
                                ¿Eres un buen SEO?
                                Daniel Bocardo
                                mapa comparativo de la web
                                maicolandtres
                                Los 5 buscadores y 5 navegadores mas importantes del mundo
                                Jhon Malca
                                Dominios de internet
                                andy_98
                                Publicación de contenidos en la web
                                Ángeles Gómez Ojeda
                                Desarrollo web
                                William Valdez