MODELOS DE DATOS

Description

Mapa mental de diseños de modelos E-R
Paola Játiva
Mind Map by Paola Játiva, updated more than 1 year ago
Paola Játiva
Created by Paola Játiva about 10 years ago
28
0

Resource summary

MODELOS DE DATOS
  1. Colección de herramientas conceptuales
    1. descripción de datos
      1. relaciones entre datos
        1. semántica de datos
          1. restricciones de consistencia
          2. MODELO ENTIDAD-RELACIÓN
            1. Entidades
              1. Cosa distinguible de otros objetos
              2. Relaciones
                1. Asociación entre diferentes entidades
                2. Conjunto de entidades
                  1. comparten mismas atributos
                  2. Atributos
                    1. Propiedades que posee los conjuntos de entidades
                      1. Compuestos
                        1. Simples
                          1. Monovalorados
                            1. Multivalorados
                              1. Derivados
                          2. RESTRICCIONES
                            1. Uno a uno
                              1. Uno a varios
                                1. Varios a uno
                                  1. Varios a varios
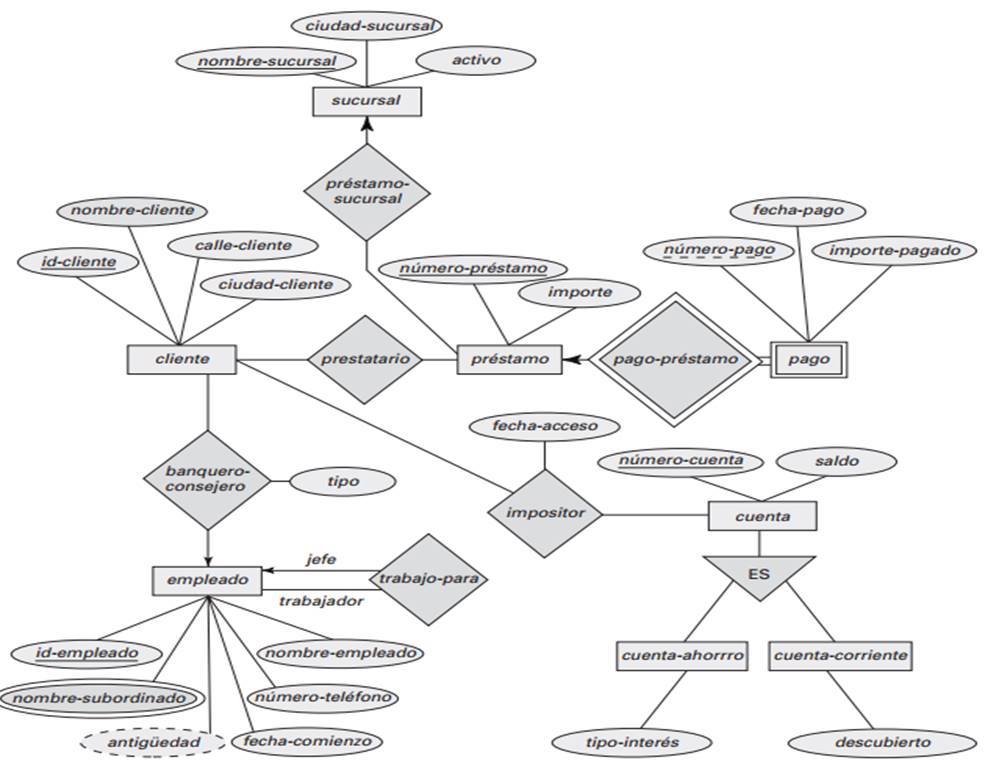
                                  2. DIAGRAMA ENTIDAD-RELACIÓN
                                    1. Rectángulos, representan conjuntos de entidades
                                      1. Elipses, representan atributos
                                        1. Rombos, representan relaciones
                                          1. Líneas, unen diversos tipos de atributos
                                            1. Elipses dobles, representan atributos multivalorados
                                              1. Elipses discontinuas, denotan atributos derivados
                                                1. Líneas dobles, indican participación de entidad en conjunto de relaciones.
                                                  1. Rectángulos dobles, representan conj de entidades débiles
                                                  2. CONJUNTO DE ENTIDADES DEBILES
                                                    1. MODELO E-R EXTENDIDO
                                                      1. Especialización
                                                        1. Generalización
                                                        2. NOTACIONES E-R ALTERNATIVAS
                                                          1. DISEÑO DE UN ESQUEMA DE BASE DE DATOS E-R
                                                            1. DIAGRAMA E-R
                                                              1. REDUCCIÓN DE UN ESQUEMA E-R A TABLAS
                                                                1. EL LENGUAJE DE MODELADO UNIFICADO UML
                                                                  Show full summary Hide full summary

                                                                  Similar

                                                                  elementos que componen un software educativo
                                                                  Quetzael Santillan
                                                                  Redes e Internet
                                                                  Karen Echavarría Peña
                                                                  Clase 2 Twitter
                                                                  Aula CM Tests
                                                                  Clase 4: Test Herramientas de Twitter para el Community Manager
                                                                  Aula CM Tests
                                                                  Clase* - Instagram
                                                                  Aula CM Tests
                                                                  Observatorio de las TICs
                                                                  Renato Landin
                                                                  La tecnologia en el marco de la didactica
                                                                  alexandra medrano
                                                                  La tecnología en el marco de la didáctica
                                                                  Aly Ramirez
                                                                  La tecnología en el marco de la didáctica.
                                                                  jezzi reyes
                                                                  Influencia de las TICS en el Curso
                                                                  Gabriela Jimenez
                                                                  Introduce el texto aquí
                                                                  Lorca Leon Cayas