elementos de la programación

Description

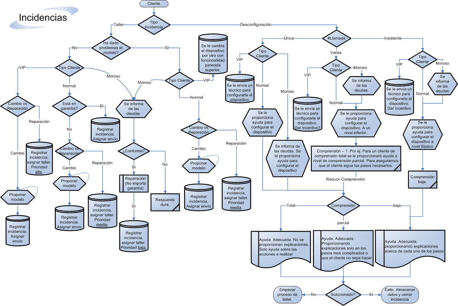
aqui esta la actividad
emmanuel hernandez mendoza
Mind Map by emmanuel hernandez mendoza, updated more than 1 year ago
emmanuel hernandez mendoza
Created by emmanuel hernandez mendoza over 9 years ago
25
0

Resource summary

elementos de la programación
  1. algoritmos
    1. 3.7. ELEMENTOS DE PROGRAMACIÓN Dentro de los elementos de programación más utilizados para llevar a cabo una buena prantica de programación, están por ejemplo, los algoritmos, el pseudocódigo, los diagramas de flujo, los diagramas de bloque, los mapas de entidad relación, los diagramas de flujo de datos, describiremos algunas a continuación: ALGORITMO Se entiende como un conjunto finito de pasos a que especifican una secuencia de operaciones a realizar en orden para resolver un problema específico o clases de problemas, es decir, es un método para la solución del problema. Es un conjunto de operaciones ordenadas de modo tal en que puedan resolver un problema, son pocos los saben que el término deriva del matemático astrónomo y geógrafo musulmán al Jwarizmi. La ciencia que estudia los algoritmos se llama Algoritmia, siendo la famosa Máquina de Turing la que ha formalizado sus conceptos en un modelo computacional. Los algoritmos tienen algo en común con las func
    2. diagrama de flujo
      1. Los diagramas de flujo son una manera de representar visualmente el flujo de datos a través de sistemas de tratamiento de información, los diagramas de flujo describen que operaciones y en que secuencia se requieren para solucionar un problema dado. Un diagrama de flujo u organigrama es una representación diagramático que ilustra la secuencia de las operaciones que se realizarán para conseguir la solución de un problema, los diagramas de flujo se dibujan generalmente antes de comenzar a programar el código frente a la computadora, los diagramas de flujo facilitan la comunicación entre los programadores y la gente del negocio, desempeñan un papel vital en la programación de un problema y facilitan la comprensión de problemas complicados y sobre todo muy largos, despúes de haber hecho el diagrama de flujo, en relativamente fácil escribir el programa en cualquier lenguaje de alto nivel, nos dan ventaja al momento de explicar el programa a otros, por lo tanto, está correcto decir que un
      2. pseudocodigo
        1. El pseudocódigo es un lenguaje de pseudoprogramación utilizado para escribir algoritmos computacionales, como lenguaje de pseudoprogramación, el pseudocódigo es una imitación de uno o más lenguajes de programación, de esta manera podemos encontrar pseudocódigos orientados a lenguajes de programación como Pascal, Java, C, C++, u otros. El objetivo del pseudocódigo es permitir que el programador se centre en los aspectos lógicos de la solución, evitando las reglas de sintaxis de los lenguajes de programación, no siendo el pseudocódigo un lenguaje formal, los pseudocódigos varían de un programador a otro, es decir, no hay un pseudocódigo estándar, todo documento en pseudocódigo debe permitir la descripción de: Instrucciones primitivas Instrucciones de proceso Instrucciones de control Instrucciones compuestas Instrucciones de descripción
        2. variables
          1. Una variable es una localización o casillero en la memoria principal que almacena un valor que puede cambiar en el transcurso de la ejecución del programa, cuando un programa necesita almacenar un dato, necesita una variable, toda variable tiene un nombre, un tipo de dato y un valor, antes de poder utilizar una variable es necesario declararla especificando su nombre y su tipo de dato, para declarar variables se tienen los siguientes formatos: Declaración de una variable: tipo nombre Declaración de varias variables con el mismo tipo de dato: tipo nombre1, nombre2, nombre3,... Donde: Tipo: es el tipo de dato de la variable que puede ser: Entero: si la variable almacenará un número entero. Real: si la variable almacenará un numero decimal. Carácter: si la variable almacenará un carácter. Cadena: si la variable almacenará un conjunto de caracteres. Lógico: si la variable almacenará el valor verdadero o el valor falso.
            1. nombre de las variables
              1. Nombre de las variables: el nombre de la variable debe comenzar con una letra, un símbolo de subrayado o un símbolo de dólar, los demás caracteres del nombre puede ser letras, símbolos de subrayado o símbolo de dólar, debe considerarse también que una letra mayúscula se considera diferente de una letra minúscula. ELEMENTOS
          Show full summary Hide full summary

          Similar

          Diapositivas de Diseño gráfico, evolución y tendencias
          Samantha Molina Vega
          Diseño gráfico, evolución y tendencias - APUNTE
          escandoncb
          Diseño gráfico, evolución y tendencias
          Samantha Molina Vega
          PRESENTACIÓN EN GOCONR
          weownthenigh
          Eliminacion de un nodo
          LUIS FERNANDO RUIZ GARCIA
          test de Diseño gráfico, evolución y tendencias
          Samantha Molina Vega
          Notación algoritmica
          Jenni' Burbujeante
          factores culturales que afectan las operaciones de los negocios internacionales
          JOHANA HERNANDEZ
          EL LIBRO Y SUS PARTES
          A14N 3URT0N
          Técnicas de recopilación.
          onlyhyuk8
          Diapositivas de Correcion y edicion de fotografia
          efrainska