cells note

Description

Note on cells note, created by neokaijie on 19/06/2014.
neokaijie
Note by neokaijie, updated more than 1 year ago
neokaijie
Created by neokaijie over 11 years ago
582
0

Resource summary

Page 1

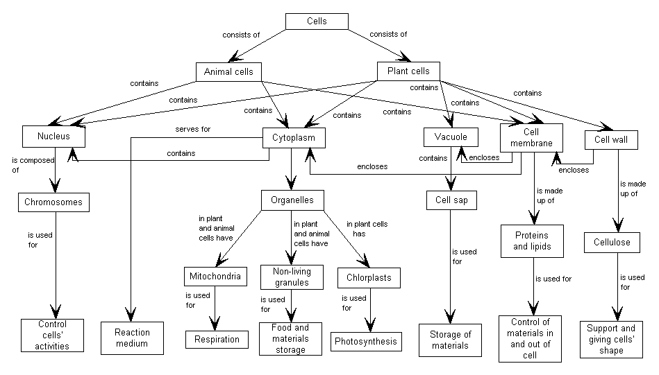
Plasma MembraneThe plasma membrane surrounds the entire animal cell. It is composed of phospholipids and proteins. Phospholipids are a major class of lipids that form cell membranes as they are capable of forming a lipid bilayer. The phosopholipids containt a water loving phosphate group (Hydrophilic) and a water-hating lipid group (Hydrophobic). These groups are arranged into double layers. This is known as a bilayer. The phosphates are exposed on the outer surfaces with the lipids in the middle. Protein molecules are completely or partially embedded in the phospholipid bilayer. Some of these proteins are immobile and attached to the bilayer, while some others are detachable and can move throughout the bilayer. The plasma membrane is best thought as being in constant motion. This is why the plasma membrane is so fluid. Functions of membranes: Membranes retain the cell contents Membranes controls what enters and leaves the cell. They allow the free passage of some molecules and prevent the passage of others. This is why they are called semi-permeable. Membranes give some support to the cell. Membranes recognise molecules that touch the animal cell.  NucleusThe nucleus is the control centre of the cell. It is surrounded by a double membrane with number nuclear pores. These allow controlled entry and exit of molecules in and out of the nucleus. The nucleus contains strands of DNA. DNA stands for DeoxyriboNucleicAcid. DNA is arranged into structures called chromosomes, Every organism has a unique number of chromosomes in each nucleus. For example, humans have 46 chromosomes, some roundworms have 2 chromosomes, while ferns could contain more than 100 chromosomes. Genes are located randomly along chromosomes. Humans are thought to have around 30,000 genes in each cell. Genes are the structures that inform the cell how to make certain proteins. Genes are units of inheritance. When a cell is not dividing, the chromosomes are elongated and interwoven. They are known as chromatin. Chromatin is the combination of DNA and proteins that make up the nucleus of a eukaryotic cell. There are two types of chromatic - Euchromatic and Heterochromatin.Along the double membrane of the nucleus, there are nuclear pores. these allow a type of RNA, RiboNucleicAcid, called mRNA to pass in and out of the nucleus. mRNA stands for messenger RNA. mRNA converys genetic information from DNA to the ribosome. The ribosome translates this genetic information into proteins. This process is known as translation. Within the nucleus, there is another subcellular organelle. This is known as the nucleolus. This is the area in which the nucleus stains very darkly. It is where the ribosomes are made. The ribosomes are composed of RNA. The nucleolus makes ribosomal RNA specifically. ribosomal RNA is involved in protein synthesis.  MitochondriaMitochondria supply energy to the cell. They are the sites of cellular respiration. Cells with lots of mitochondria produce lots of energy. The energy that the mitochondria produce is in the form of ATP. ATP is short for Adenosine TriPhosphate.Mitochondria contains an inner membrane and an outer membrane. The outer membrane contains specific proteins which make the mitochondria permeable (allow molecules to easily pass through). The inner membrane is less permeable than the outer membrane. It contains large infoldings. These are known as cristae. These protrude into the central matrix. The inner membrane is the site of ATP production. Two of the processes involved in ATP production are oxidative phosphorylation and electron transport. The central matrix is the site of metabolic reactions. Mitochondrial DNA is also found in the central matrix. These encode some mitochondrial proteins. CytoplasmThe cytoplasm is the liquid in a cell that surrounds the nucleus. Subcellular organelles, including mitochondria and ribosomes, are suspended in the cytoplasm. Within the cytoplasm, is the cytosol. This is the soluble part of the cytoplasm. This is the region within the cell where a large amount of metabolic processes take place. For example, Glycolysis. Ribosomes Ribosomes are small bead-like structures. They are made up on RNA and protein. Their function is to make protein. They do this by combining a sequence of amino acids to form the protein. The process by which proteins are made is called Translation. 

Plant cells contain a nucleus, cytoplasm, mitochondria, cell membrane other organelles that are different to the animal cell. These include the plant cell wall and chloroplasts. Plant Cell WallThe plant cell wall is made up on cellulose. Cellulose is a polysaccharide, a long sugar. It is the main component of the primary cell wall of green plants. ChloroplastsChloroplasts are the green structures in plants in which photosynthesis takes place. They contain the green pigment called chlorophyll. Photosynthesis it the process in which plants convert light energy to chemical energy to fuel the organisms activities. 

animal cell

Plant cell

Map it

Mind map

Show full summary Hide full summary

Similar