Transparencia

Description

Mapa Mental de Transparencia
Jefferson giraldo muñoz
Mind Map by Jefferson giraldo muñoz, updated more than 1 year ago
Jefferson giraldo muñoz
Created by Jefferson giraldo muñoz almost 9 years ago
592
0

Resource summary

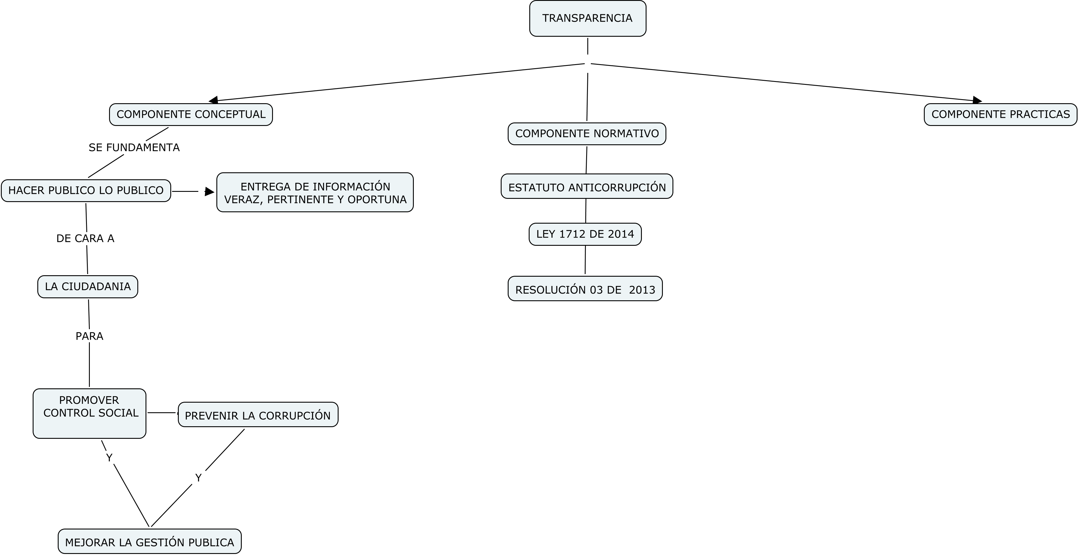
Transparencia

Attachments:

  1. NORMATIVO
    1. ESTATUTO ANTICORRUPCIÓN
      1. LEY 1712 DE 2014
        1. RESOLUCIÓN 0342 DE 2013
    2. PRACTICO
      1. CONCEPTUAL
        1. Se Fundamenta
          1. HACER PUBLICO LO PUBLICO
            1. ENTREGA DE INFORMACIÓN VERAZ, PERTINENTE Y OPORTUNA
              1. De Cara a:
                1. LA CIUDADANIA
                  1. Para
                    1. PREVENIR LA CORRUPCIÓN
                      1. PROMOVER EL CONTROL SOCIAL
                        1. Y
                          1. MEJORAR LA GESTIÓN PUBLICA
            Show full summary Hide full summary

            Similar

            Ley de transparencia
            Angela del cielo
            PROPIEDADES DE LA MATERIA
            Dimas Muñoz Custodio
            NIVELES DE TRANSPARENCIA BDD
            Aranza Sainz
            Acceso a la Información
            apru_12
            ¿Qué es la rendición de cuentas?
            Leonor Villegas
            Iso 26000
            Ximena Ortiz
            Acceso a la información ambiental en México
            Edgar Camargo
            LA RENDICIÓN DE CUENTAS EN MÉXICO
            Juan Gabriel Solórzano Campo
            +Boceto
            Eizen Lan
            Lo que aprendí...
            Patricia Nicolás
            valores de la Universidad Panamericana
            Lliz LoGar