MICROCONTROLADORES

Description

Arquitectura del PIC 18F4550
Carlos Leyva
Mind Map by Carlos Leyva, updated more than 1 year ago
Carlos Leyva
Created by Carlos Leyva about 9 years ago
51
0

Resource summary

MICROCONTROLADORES

Annotations:

  • Los PIC son una familia de microcontroladores desarrollados y fabricados por la empresa Microchip Technologies Inc., los cuales cuentan con una tecnología tipo RISC (Reduced Instruction Set Computer) y poseen en su arquitectura interna características especiales que varían según el modelo 
  1. PIC18F4550

    Annotations:

    • El microcontrolador PIC18F4550 es un poderoso microcontrolador de la familia PIC18F de microchip, ideal para aplicaciones de bajo voltaje, es un microcontrolador de 40 terminales.
    1. Arquitectura tipo Harvard

      Annotations:

      • Utiliza dos buses distintos, uno de datos y otro de instrucciones. Mayor capacidad de procesamento
      1. Puertos de entradas y salidas

        Annotations:

        • El Pic 18F4550 contiene 5 puertos de entradas y salidas de proposito general
        1. Puerto A
          1. Puerto B
            1. Puerto C
              1. Puerto D
                1. Puerto E
                2. Periféricos
                  1. Comparadores
                    1. Contadores
                      1. Temporizadores

                        Annotations:

                        • El PIC18F4550 cuenta con cuatro Timers
                        1. Timer 0
                          1. Timer 1
                            1. Timer 2
                              1. Timer 3
                              2. ADC

                                Annotations:

                                • Convertidor Analogico Digital 10 Bits Convierte un voltaje analógico externo en un número, con el que podremos operar
                                1. EUSART

                                  Annotations:

                                  • Es uno de los dos mudulos de comunicación serial con los que cuenta el microcontrolador, es también conocido como interfase de comunicación serial o SCI
                                  1. USB

                                    Annotations:

                                    • Modulo USB para comunicación
                                    1. MSSP

                                      Annotations:

                                      • Es una interfaz serial, usada para comunicación con otros periféricos o dispositivos del microcontroador y puede ser oprado de dos modos; SPI o I2C
                                      1. I2C
                                        1. SPI
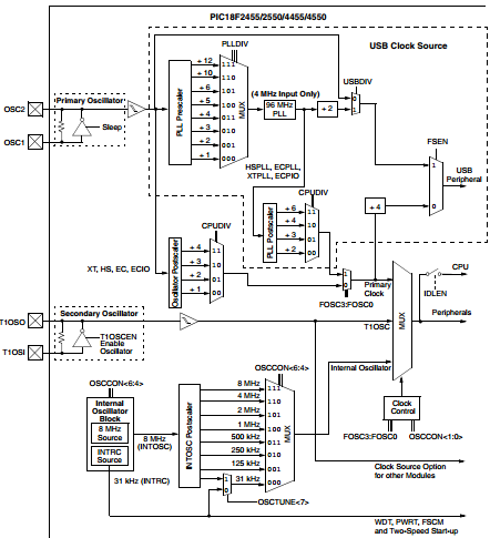
                                      2. Configuración del Oscilador

                                        Annotations:

                                        • El PIC18F4550 incorpora un oscilador  y un sistema de reloj diferentes que los previos microcontroladores, este reloj se pude configurar de 12 diferentes formas. La operación de oscilador es controlada a través de dos registros de configuración.
                                        1. EC

                                          Annotations:

                                          • Reloj Externo
                                          1. HSPLL

                                            Annotations:

                                            • Cristal/Resonador del alta velocidad
                                            1. XT

                                              Annotations:

                                              • Cristal/Resonador
                                              1. XTPLL

                                                Annotations:

                                                • Cristal Resonador con PLL Habilitado
                                                1. ECIO

                                                  Annotations:

                                                  • Reloj Externo con I/O
                                                  1. HS

                                                    Annotations:

                                                    • Cristal/Resonador de alta velocidad
                                                    1. ECPLL

                                                      Annotations:

                                                      • Reloj eterno con PLL habilitado
                                                      1. ECPIO
                                                        1. INTHS

                                                          Annotations:

                                                          • Oscilador interno
                                                          1. INTXT

                                                            Annotations:

                                                            • Oscilador Interno XT
                                                            1. INTIO

                                                              Annotations:

                                                              • Oscilador interno , EC  digital I/O en RA6
                                                              1. INTCKO

                                                                Annotations:

                                                                • Se utiliza el Oscilador Interno, EC,FOSC/4 output en RA6
                                                              2. CCP

                                                                Annotations:

                                                                • El PIC18F4550 cuenta con dos modulos CCP (Capture/Compare/PWM) .Cada modulo contiene un registro de  16-bit  que pude operar como un registro de captura de 16-bit, un registro comparador de 16-bit o un registro PWM Maestro/Esclavo Duty Cycle 
                                                                1. Capture
                                                                  1. PWM
                                                                    1. Compare
                                                                  2. Memoria RAM

                                                                    Annotations:

                                                                    • La memoria RAM es una memoria de lectura y escritura, en esta se almacenan temporalmente los datos con los que trabaja el programa
                                                                    1. Memoria ROM

                                                                      Annotations:

                                                                      • LA memoria ROM se usa para almacenar permanentemente el programa que debe ejecutar el microcontrolador 
                                                                      1. Oscilador

                                                                        Annotations:

                                                                        • Determina la velocidad del procesamiento
                                                                        1. Convertidor

                                                                          Annotations:

                                                                          • Contienen convertidores de señal analaga a digital
                                                                          Show full summary Hide full summary

                                                                          Similar

                                                                          FUNCIONES MULTIVARIABLES
                                                                          Jarumy cecilia Sánchez Hernández
                                                                          Diapositivas de Topología de Redes
                                                                          lisi_98
                                                                          Fase 5. Evaluar. Sustentar el diseño de modelo de propagación. MAPA DE RFID
                                                                          Miller Suárez López
                                                                          Microcontroladores PIC18F4550
                                                                          Hector Elizarraraz
                                                                          TEORIA DESCRIPCION DE LA FORMA
                                                                          Stiven Ramirez
                                                                          Construcción de software
                                                                          CRHISTIAN SUAREZ
                                                                          Proceso de Simulación
                                                                          Jesus Javier
                                                                          Ingenieria Social
                                                                          Diego Gutierrez
                                                                          Sistemas Embebidos
                                                                          GERSON ARIEL CORTEZ MEJIA
                                                                          Dibujo de ingeniería
                                                                          Felipe Granada
                                                                          Competencias Laborales de un Ingeniero en Diseño de Entretenimiento Digital
                                                                          Daniel Giraldo