TEORIA DE LA PRODUCCION

Description

Se describe terminos esenciales para Microeconomia
ANDRES FELIPE VALDERRAMA CANO
Mind Map by ANDRES FELIPE VALDERRAMA CANO, updated more than 1 year ago
ANDRES FELIPE VALDERRAMA CANO
Created by ANDRES FELIPE VALDERRAMA CANO over 9 years ago
377
0

Resource summary

TEORIA DE LA PRODUCCION
  1. INSUMODE LA PRODUCCION
    1. Los insumos se reconocen como bienes y servicios que una empresa necesita de otra para generar su propia producción. En la economía tradicional seutilizó el término “factor de la producción”, pero el término más moderno y conciso de insumo se está empleando en forma creciente para el mismo concepto; determinándose que elinsumo es algún bien o servicio que se utiliza en procesos tecnológicos para obtener producción.
      1. LEY DE RENDIMIENTOS MARGINALES DECRECIENTES
        1. La ley de los rendimientos marginales decrecientes responde a un principio de teoría económica propia del liberalismo económico. Parte de la idea de que en la producción de un bien existen dos variables, una que permanece constante (la maquina con la se fabrica un bien, por ejemplo), y otra que es variable (la mano de obra empleada en la fabricación). Así, una empresa que tiene un equipo, si emplea un segundo trabajador ampliando el horario de trabajo de la máquina, aumenta la producción para la inversión realizada. En la medida en que contrate más trabajadores, la producción aumentará, hasta un punto en el que ya no es posible que aumente más. En la práctica esto es lógico, puesto que el día tiene veinticuatro horas y los productos hay que almacenarlos, lo que puede hacer que la productividad individual y colectiva baje.Conceptualmente, el aporte que cada trabajador nuevo realiza recibe el nombre de producto marginal del trabajo.
          1. REALIZADO POR ANDRES FELIPE VALDERRAMA CANO
    2. Se considera rama de la economía, esto en base a que se ocupa del análisis de los determinantes de la elección de la empresa sobre las cantidades de insumos, de acuerdo con su función producción, los precios de los insumos y el nivel de producción que se requiere. La Teoría de la Producción se fundamenta en la hipótesis de que la empresa desea emplear el conjunto de cantidades de insumos que minimizan los costos totales al obtener una producción determinada. Así, variando la producción es posible construir las relaciones “producto-costo”, las cuales sirven de base en la construcción de la Teoría de la Empresa.
      1. Los factores de la producción son aquellos elementos que se combinan entre sí, esto en base a ciertas consideraciones de tipo técnico, que conduzcan a la producción de un bien determinado. A los factores productivos se les considera fuente de recursos escasos que contribuyen en la fijación del valor del producto; es decir, los factores son servicios cuya demanda excedería a la oferta si su precio fuera nulo. Algunos elementos esenciales en la producción, tales como el aire y la gravedad, constituyen bienes libres y no entran en la valoración económica
      2. FUNCION DE LA PRODUCCION
        1. En microeconomía, la función de producción es la relación existente entre los factores o insumos utilizados en un proceso productivo (inputs), y el producto obtenido (outputs), dada una cierta tecnología. La función de producción asocia a cada conjunto de insumos (servicios de los factores por período) el máximo nivel de producción por período alcanzable de acuerdo a las posibilidades técnicas.
          1. PRODUCTO FISICO
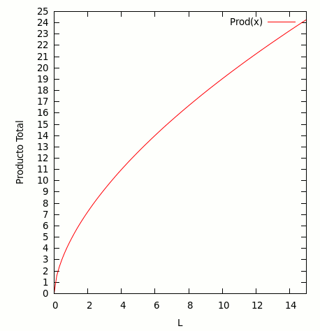
            1. TOTAL
              1. El Producto Total es simplemente la cantidad de bienes producidos por todos los trabajadores e insumos aplicados a la producción.
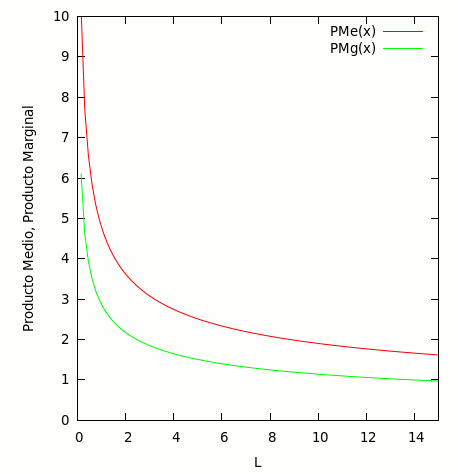
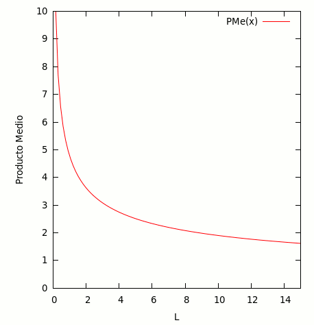
              2. MEDIO
                1. se define como la cantidad promedio producida, por cada unidad de un determinado factor. Si este factor es el trabajo, es producto medio es el promedio producido por cada trabajador. Para obtener el producto medio debemos dividir el producto total, por la cantidad utilizada del factor.
                2. MARGINAL
                  1. El producto marginal se define como el aumento del producto total, cuando se aumenta la cantidad utilizada de un insumo en una unidad.
            Show full summary Hide full summary

            Similar

            TEORÍAS DE LA PRODUCCIÓN Y COSTOS
            carlyy_alex
            Teoria de la produccion
            Carlos Andres Sierra Murcia
            TEORÍAS DE LA PRODUCCIÓN Y COSTOS
            will ostia
            Teoría de la producción
            Jessica Lorena Ramírez Arias
            Teoría de la Producción
            Gamma Ram