Aula 13: Receptores da membrana e princípios da sinalização celular I

Description

Biologia Celular 1 Note on Aula 13: Receptores da membrana e princípios da sinalização celular I, created by Ivan Pessanha on 04/15/2017.
Ivan Pessanha
Note by Ivan Pessanha, updated more than 1 year ago
Ivan Pessanha
Created by Ivan Pessanha almost 9 years ago
384
0

Resource summary

Page 1

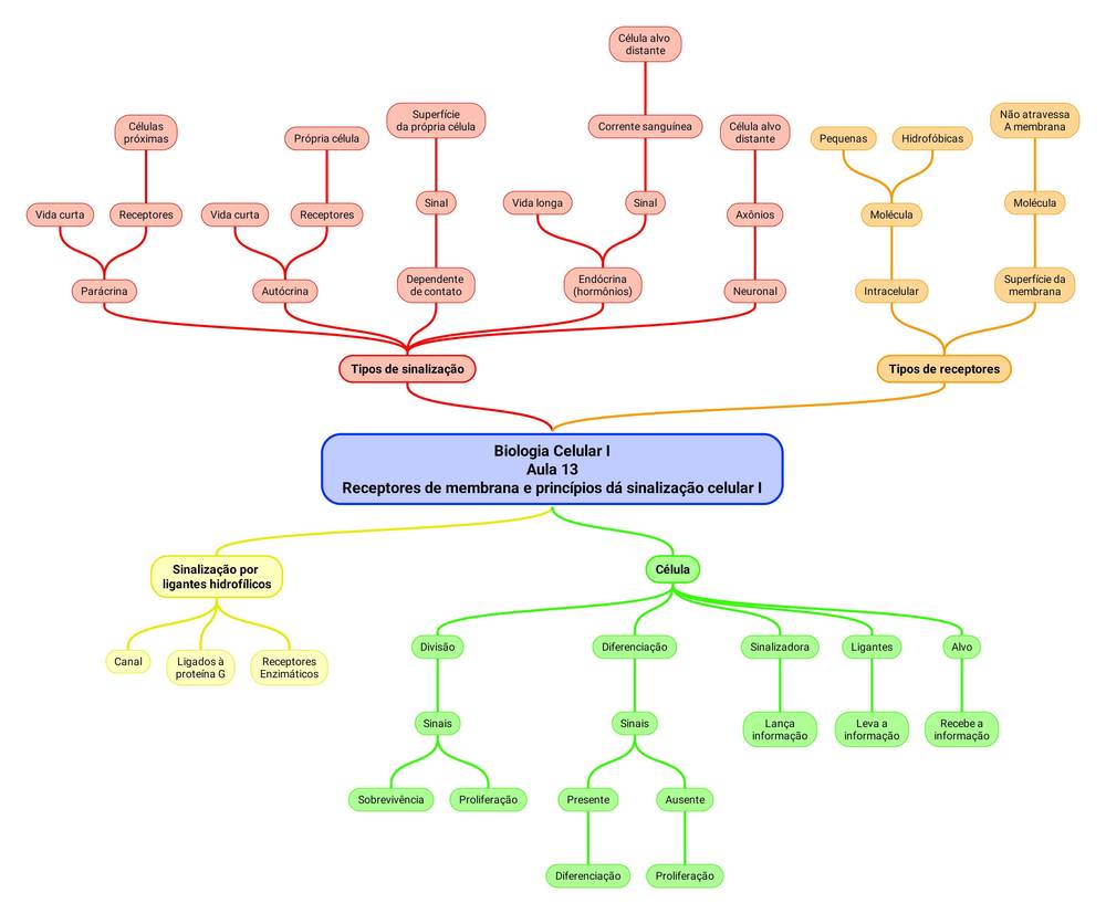
LICENCIATURA EM CIÊNCIAS BIOLÓGICAS – CEDERJ - UENF SEGUNDO PERÍODO DISCIPLINA: Biologia Celular 1 Aula 13: Receptores da membrana e princípios da sinalização celular I Introdução · Célula sinalizadora: lança a informação. · Ligante: leva a informação. · Célula alvo: recebe a informação. Tipos de sinalização a. Parácrina: a molécula sinalizadora tem vida curta e os receptores estão nas células próximas. b. Autócrina: a molécula sinalizadora tem vida curta e o receptor está na própria célula que emitiu o sinal. c. Dependente de contato: a molécula sinalizadora não é secretada, ficando exposta na superfície da célula sinalizadora, e a célula-alvo precisa fazer contato para que o receptor possa se ligar. d. Endócrina: a molécula sinalizadora tem vida longa, é lançada na corrente sanguínea e vai atingir células-alvo em locais distantes. Estas moléculas são os hormônios. e. Neuronal: esta molécula viaja grande distância dentro de prolongamentos celulares dos neurônios, os axônios, indo atingir a célula-alvo longe do corpo celular do neurônio que emitiu o sinal, mas próximo do axônio de onde foi secretada. Um sinal pode gerar muitas respostas diferentes · Na corrente sanguínea circulam muitos hormônios, secretados por diferentes células, que atingirão várias células, mas só algumas expõem o receptor adequado. · Do mesmo modo, um neurônio possui diferentes prolongamentos para alcançar as células que possuem os receptores capazes de reconhecer o neurotransmissor. Célula que não se comunica, se "trumbica" · Se a célula não recebesse nenhum sinal morreria. · Para se dividir, a célula precisa dos sinais de sobrevivência e proliferação. · Para a célula se diferenciar, ou seja, especializar-se, é preciso que os sinais de proliferação estejam ausentes, e que ao mesmo tempo, apareçam sinais de diferenciação apareçam. · O soro utilizado em meio de cultura possui sinais de proliferação conhecidos e desconhecidos. Tipos de receptores a. Se a molécula sinalizadora for pequena e/ou hidrofóbica o suficiente para atravessar a membrana, o receptor deve ser intracelular; b. Se a molécula sinalizadora não puder atravessar a membrana, o receptor terá de estar obrigatoriamente na membrana plasmática, exposto na superfície celular. · Os receptores para moléculas hidrofílicas ficam voltados para o meio extracelular (a) enquanto os receptores para sinalizadores pequenos e hidrofóbicos são intracelulares Sinalização por ligantes hidrofílicos · Tipos de receptores de sinalização: a. Canal: Controlados por ligantes. (Aula 10 e11) b. Ligados a proteína G: são proteínas transmembranas multipasso. As proteínas G funcionam como interruptores: com GTP estão “ligadas” e com GDP estão “desligadas”. c. Receptores enzimáticos: Elas têm em comum, além de serem ativadas por proteína G, claro, o fato de sua ação enzimática gerar produtos pequenos e de curta duração, os mensageiros secundários. Vamos estudar uma de cada vez na aula seguinte. Em comum eles possuem o fato de serem proteínas transmembrana e não entrarem na célula, a não ser que sejam degradados.

Show full summary Hide full summary

Similar

Resumo: Aula 5 - Métodos bioquímicos para o estudo da célula
Ivan Pessanha
Resumo: Aula 9 – Permeabilidade da membrana
Ivan Pessanha
Resumo: Aula 10 – As proteínas transportadoras
Ivan Pessanha
Resumo: Aula 12 – Transporte ativo
Ivan Pessanha
Aula 15: Introdução às organelas
Ivan Pessanha
Resumo: Aula 1 - Microscopia Óptica
Ivan Pessanha
Resumo: Aula 2 – Princípios de funcionamento dos microscópios eletrônicos
Ivan Pessanha
Resumo: Aula 6 - Os anticorpos na pesquisa
Ivan Pessanha
Resumo: Aula 4 - Cultura de células
Ivan Pessanha
Revisão para História Medieval AP1 2017.1 CEDERJ UNIRIO.
Fernando Nunes
Exercícios de verbos pronominais em espanhol
walescabraga